倍加信停車場系統開通支付寶、微信支付需要提交資料
時間:2020/1/30 16:23:01??????點擊:
我司提供的停車場系統在線支付,可以對公,也可以對私,提交資料如下:
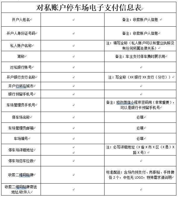
對私賬戶提交資料

附件:(營業執照正面,銀行卡照片,身份證照片正反面,車場門口或崗亭總計5張照片)
對私賬戶提交資料:(銀行卡可以和營業掃執照沒有任何所屬或者法律關系)
1:請附上營業執照、銀行卡照片,原件清晰照片或者電子檔掃描件;
2:請附上銀行卡所屬人身份證正反面原件清晰照片;
3:請附上車場門口或者崗亭照片。
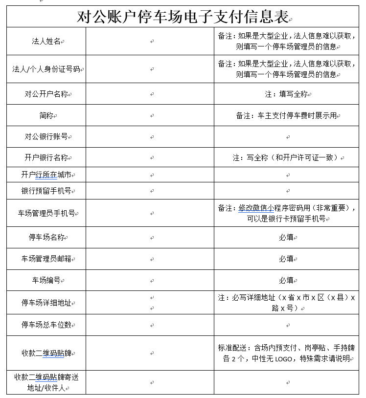
對公賬戶提交資料

附件:(營業執照正面,賬戶證明正面,身份證照片正反面,車場門口或崗亭總計5張照片)
對公賬戶提交資料:
1:請附上營業執照、對公賬戶開戶許可證(或者印鑒卡)清晰復印件或者電子檔掃描件;
2:請附上法人或者停車場管理員身份證正反面清晰的復印件或者掃描件。
3:請附上車場門口或者崗亭照片
- 上一篇:成都這個智慧社區“街坊鄰里圈”線上拜年 2020/1/30
- 下一篇:倍加信停車場系統支付寶、微信采用直連模式所提供的資料 2020/1/30
